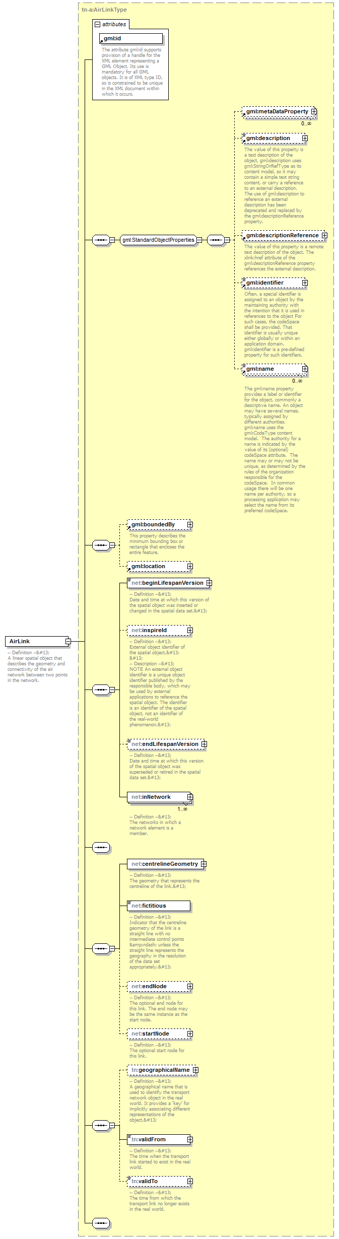
element AirLink
diagram AirQualityReporting_p1851.png
namespace urn:x-inspire:specification:gmlas:AirTransportNetwork:3.0
type tn-a:AirLinkType
properties
content complex
substGrp tn:TransportLink
abstract true
children gml:metaDataProperty gml:description gml:descriptionReference gml:identifier gml:name gml:boundedBy gml:location net:beginLifespanVersion net:inspireId net:endLifespanVersion net:inNetwork net:centrelineGeometry net:fictitious net:endNode net:startNode tn:geographicalName tn:validFrom tn:validTo
attributes
Name  Type  Use  Default  Fixed  annotation
idrequired      
documentation
The attribute gml:id supports provision of a handle for the XML element representing a GML Object. Its use is mandatory for all GML objects. It is of XML type ID, so is constrained to be unique in the XML document within which it occurs.
annotation
documentation
-- Definition --
A linear spatial object that describes the geometry and connectivity of the air network between two points in the network.


XML Schema documentation generated by XMLSpy Schema Editor http://www.altova.com/xmlspy