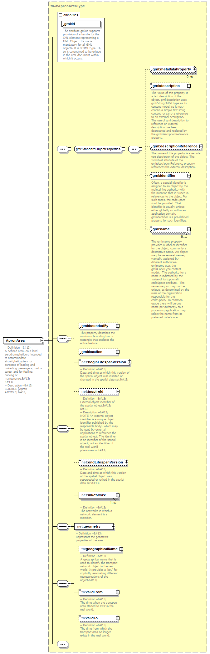
element ApronArea
diagram AirQualityReporting_p1857.png
namespace urn:x-inspire:specification:gmlas:AirTransportNetwork:3.0
type tn-a:ApronAreaType
properties
content complex
substGrp tn:TransportArea
children gml:metaDataProperty gml:description gml:descriptionReference gml:identifier gml:name gml:boundedBy gml:location net:beginLifespanVersion net:inspireId net:endLifespanVersion net:inNetwork net:geometry tn:geographicalName tn:validFrom tn:validTo
attributes
Name  Type  Use  Default  Fixed  annotation
idrequired      
documentation
The attribute gml:id supports provision of a handle for the XML element representing a GML Object. Its use is mandatory for all GML objects. It is of XML type ID, so is constrained to be unique in the XML document within which it occurs.
annotation
documentation
-- Definition --
A defined area, on a land aerodrome/heliport, intended to accommodate aircraft/helicopters for purposes of loading and unloading passengers, mail or cargo, and for fuelling, parking or maintenance.

-- Description --
SOURCE [Apron - AIXM5.0].


XML Schema documentation generated by XMLSpy Schema Editor http://www.altova.com/xmlspy