| diagram |
 |
| namespace |
http://www.opengis.net/gml/3.2 |
| type |
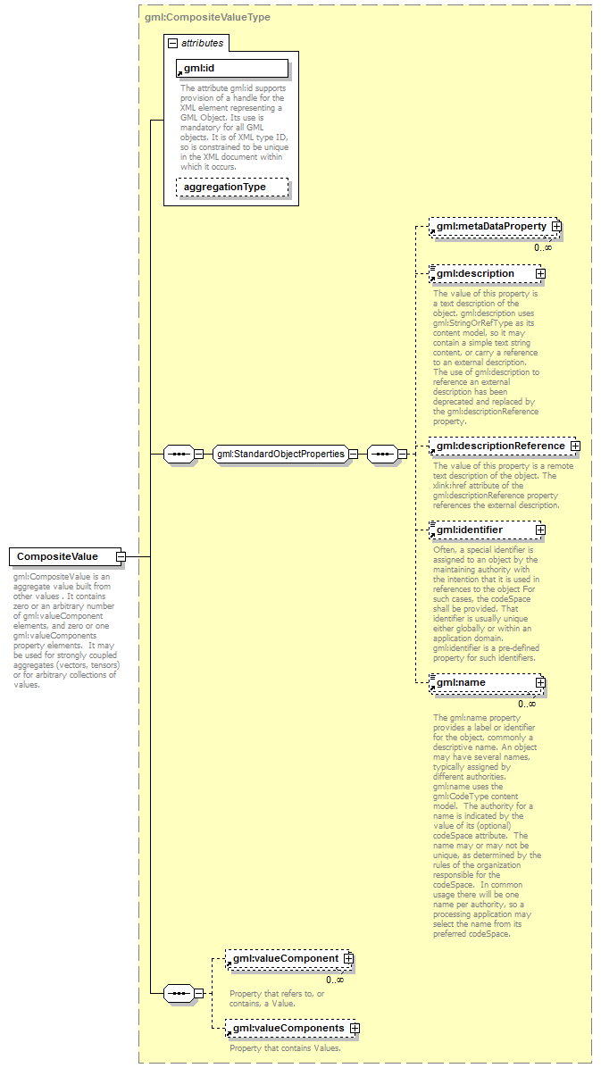
gml:CompositeValueType |
| properties |
| content | complex | | substGrp | gml:AbstractValue |
|
| children |
gml:metaDataProperty gml:description gml:descriptionReference gml:identifier gml:name gml:valueComponent gml:valueComponents |
| attributes |
| Name | Type | Use | Default | Fixed | annotation | | id | | required | | | | documentation | | The attribute gml:id supports provision of a handle for the XML element representing a GML Object. Its use is mandatory for all GML objects. It is of XML type ID, so is constrained to be unique in the XML document within which it occurs. |
| | aggregationType | gml:AggregationType | | | | |
|
| annotation |
| documentation | | gml:CompositeValue is an aggregate value built from other values . It contains zero or an arbitrary number of gml:valueComponent elements, and zero or one gml:valueComponents property elements. It may be used for strongly coupled aggregates (vectors, tensors) or for arbitrary collections of values. |
|