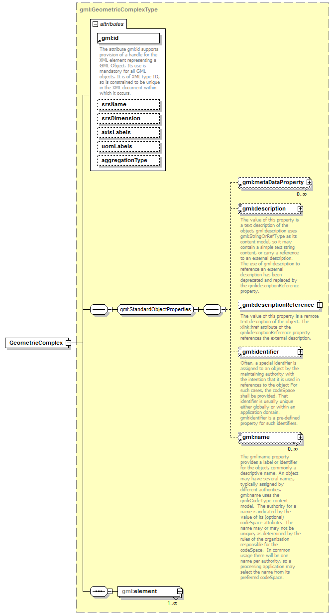
element GeometricComplex
diagram AirQualityReporting_p1463.png
namespace http://www.opengis.net/gml/3.2
type gml:GeometricComplexType
properties
content complex
substGrp gml:AbstractGeometry
children gml:metaDataProperty gml:description gml:descriptionReference gml:identifier gml:name gml:element
attributes
Name  Type  Use  Default  Fixed  annotation
idrequired      
documentation
The attribute gml:id supports provision of a handle for the XML element representing a GML Object. Its use is mandatory for all GML objects. It is of XML type ID, so is constrained to be unique in the XML document within which it occurs.
srsNameanyURI      
srsDimensionpositiveInteger      
axisLabelsgml:NCNameList      
uomLabelsgml:NCNameList      
aggregationTypegml:AggregationType      


XML Schema documentation generated by XMLSpy Schema Editor http://www.altova.com/xmlspy