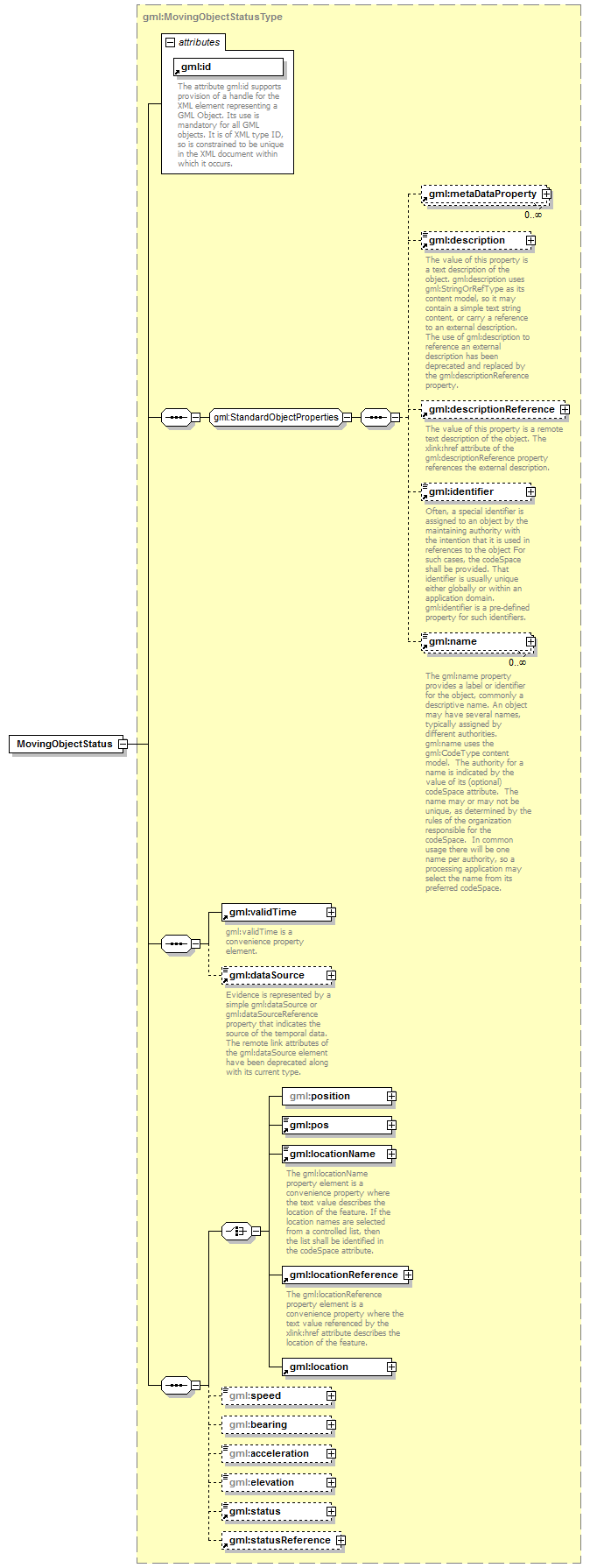
element MovingObjectStatus
diagram AirQualityReporting_p1059.png
namespace http://www.opengis.net/gml/3.2
type gml:MovingObjectStatusType
properties
content complex
substGrp gml:AbstractTimeSlice
children gml:metaDataProperty gml:description gml:descriptionReference gml:identifier gml:name gml:validTime gml:dataSource gml:position gml:pos gml:locationName gml:locationReference gml:location gml:speed gml:bearing gml:acceleration gml:elevation gml:status gml:statusReference
attributes
Name  Type  Use  Default  Fixed  annotation
idrequired      
documentation
The attribute gml:id supports provision of a handle for the XML element representing a GML Object. Its use is mandatory for all GML objects. It is of XML type ID, so is constrained to be unique in the XML document within which it occurs.
annotation
appinfo
deprecated


XML Schema documentation generated by XMLSpy Schema Editor http://www.altova.com/xmlspy