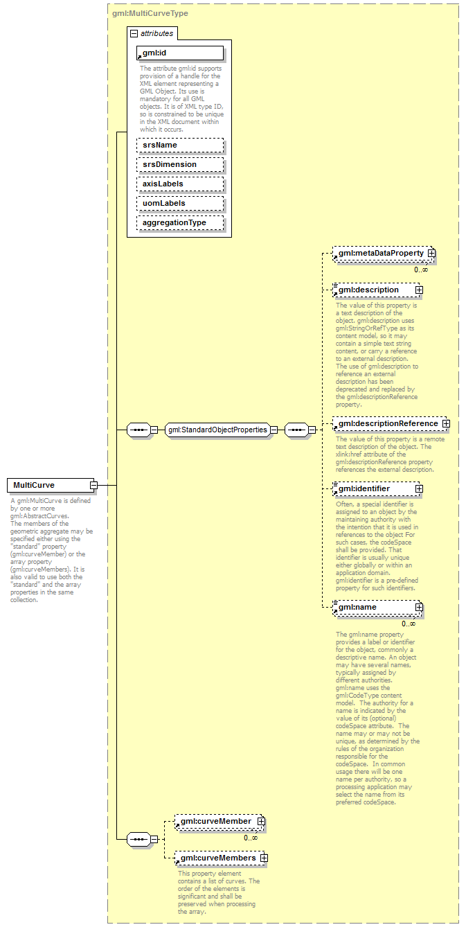
element MultiCurve
diagram AirQualityReporting_p1518.png
namespace http://www.opengis.net/gml/3.2
type gml:MultiCurveType
properties
content complex
substGrp gml:AbstractGeometricAggregate
children gml:metaDataProperty gml:description gml:descriptionReference gml:identifier gml:name gml:curveMember gml:curveMembers
attributes
Name  Type  Use  Default  Fixed  annotation
idrequired      
documentation
The attribute gml:id supports provision of a handle for the XML element representing a GML Object. Its use is mandatory for all GML objects. It is of XML type ID, so is constrained to be unique in the XML document within which it occurs.
srsNameanyURI      
srsDimensionpositiveInteger      
axisLabelsgml:NCNameList      
uomLabelsgml:NCNameList      
aggregationTypegml:AggregationType      
annotation
documentation
A gml:MultiCurve is defined by one or more gml:AbstractCurves.
The members of the geometric aggregate may be specified either using the "standard" property (gml:curveMember) or the array property (gml:curveMembers). It is also valid to use both the "standard" and the array properties in the same collection.


XML Schema documentation generated by XMLSpy Schema Editor http://www.altova.com/xmlspy