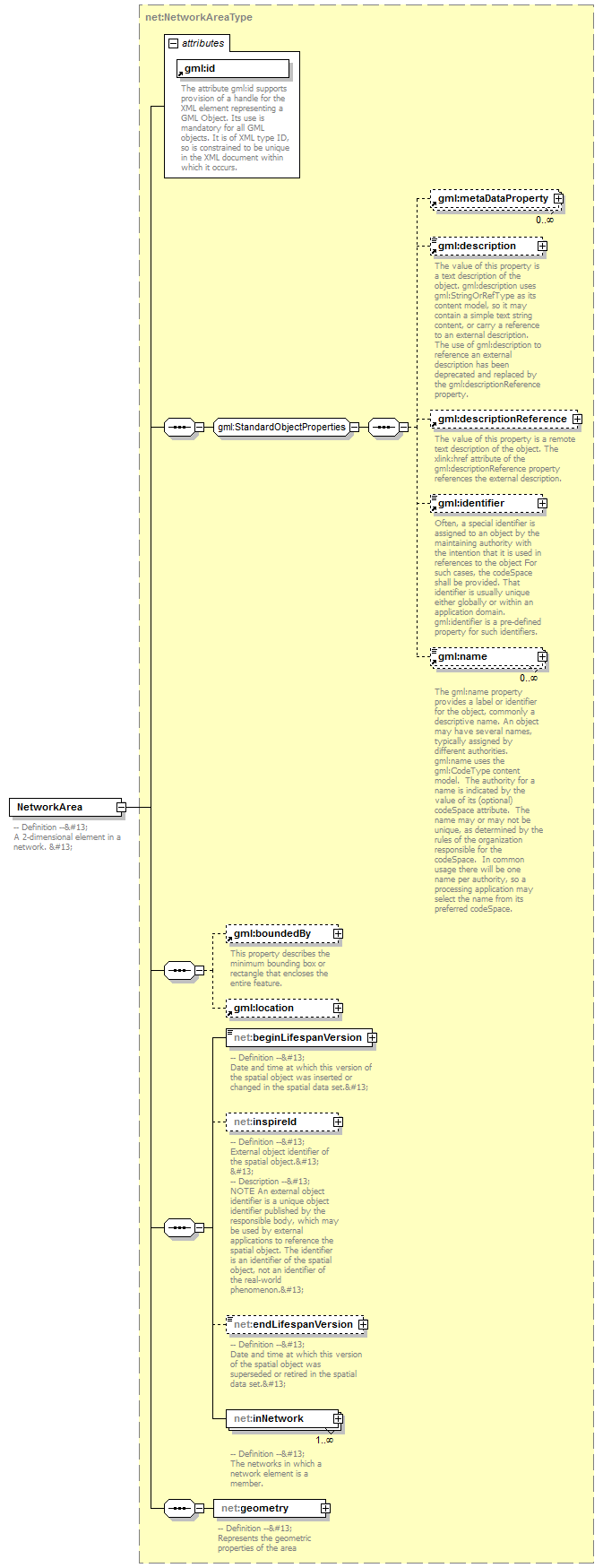
element NetworkArea
diagram AirQualityReporting_p1970.png
namespace urn:x-inspire:specification:gmlas:Network:3.2
type net:NetworkAreaType
properties
content complex
substGrp net:NetworkElement
abstract true
children gml:metaDataProperty gml:description gml:descriptionReference gml:identifier gml:name gml:boundedBy gml:location net:beginLifespanVersion net:inspireId net:endLifespanVersion net:inNetwork net:geometry
attributes
Name  Type  Use  Default  Fixed  annotation
idrequired      
documentation
The attribute gml:id supports provision of a handle for the XML element representing a GML Object. Its use is mandatory for all GML objects. It is of XML type ID, so is constrained to be unique in the XML document within which it occurs.
annotation
documentation
-- Definition --
A 2-dimensional element in a network. 


XML Schema documentation generated by XMLSpy Schema Editor http://www.altova.com/xmlspy