| diagram |
 |
| namespace |
http://www.opengis.net/gml/3.2 |
| type |
gml:SurfaceType |
| properties |
| content | complex | | substGrp | gml:AbstractSurface |
|
| children |
gml:metaDataProperty gml:description gml:descriptionReference gml:identifier gml:name gml:patches |
| attributes |
| Name | Type | Use | Default | Fixed | annotation | | id | | required | | | | documentation | | The attribute gml:id supports provision of a handle for the XML element representing a GML Object. Its use is mandatory for all GML objects. It is of XML type ID, so is constrained to be unique in the XML document within which it occurs. |
| | srsName | anyURI | | | | | | srsDimension | positiveInteger | | | | | | axisLabels | gml:NCNameList | | | | | | uomLabels | gml:NCNameList | | | | |
|
| annotation |
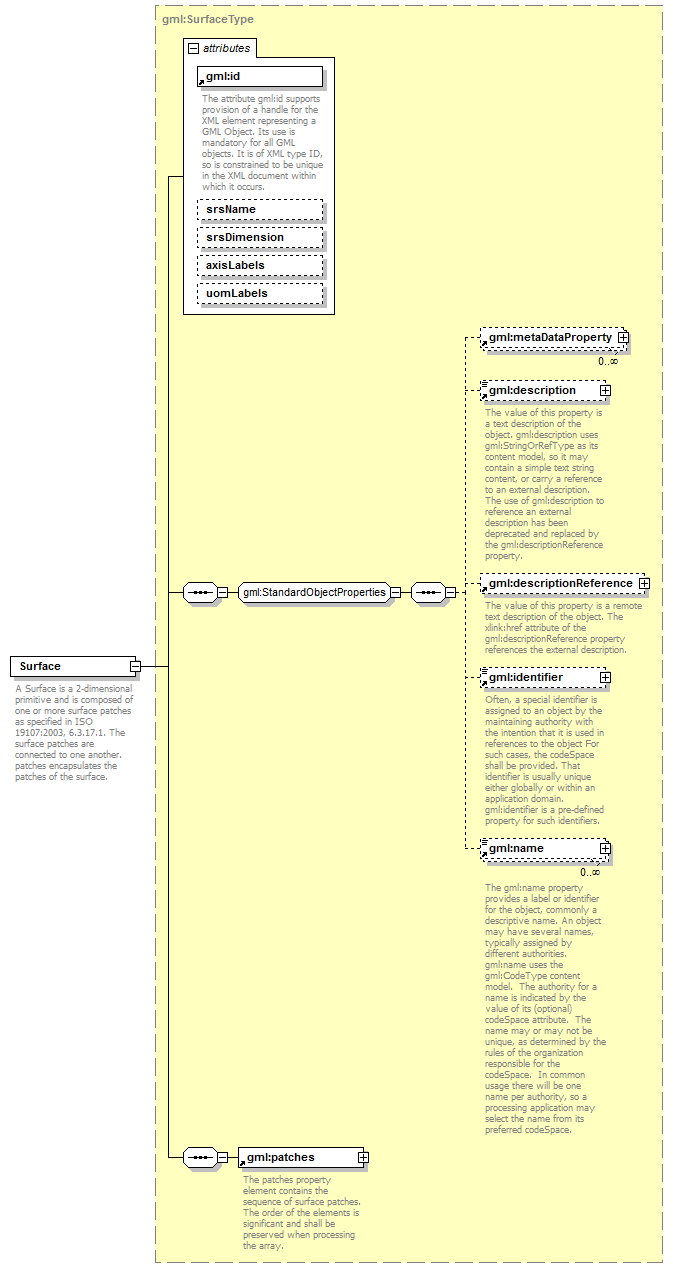
| documentation | A Surface is a 2-dimensional primitive and is composed of one or more surface patches as specified in ISO 19107:2003, 6.3.17.1. The surface patches are connected to one another.
patches encapsulates the patches of the surface. |
|