| diagram |
 |
| namespace |
http://www.opengis.net/gml/3.2 |
| type |
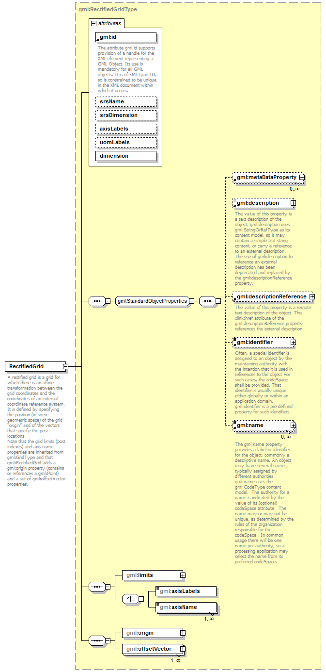
gml:RectifiedGridType |
| properties |
| content | complex | | substGrp | gml:Grid |
|
| children |
gml:metaDataProperty gml:description gml:descriptionReference gml:identifier gml:name gml:limits gml:axisLabels gml:axisName gml:origin gml:offsetVector |
| attributes |
| Name | Type | Use | Default | Fixed | annotation | | id | | required | | | | documentation | | The attribute gml:id supports provision of a handle for the XML element representing a GML Object. Its use is mandatory for all GML objects. It is of XML type ID, so is constrained to be unique in the XML document within which it occurs. |
| | srsName | anyURI | | | | | | srsDimension | positiveInteger | | | | | | axisLabels | gml:NCNameList | | | | | | uomLabels | gml:NCNameList | | | | | | dimension | positiveInteger | required | | | |
|
| annotation |
| documentation | A rectified grid is a grid for which there is an affine transformation between the grid coordinates and the coordinates of an external coordinate reference system. It is defined by specifying the position (in some geometric space) of the grid "origin" and of the vectors that specify the post locations.
Note that the grid limits (post indexes) and axis name properties are inherited from gml:GridType and that gml:RectifiedGrid adds a gml:origin property (contains or references a gml:Point) and a set of gml:offsetVector properties. |
|