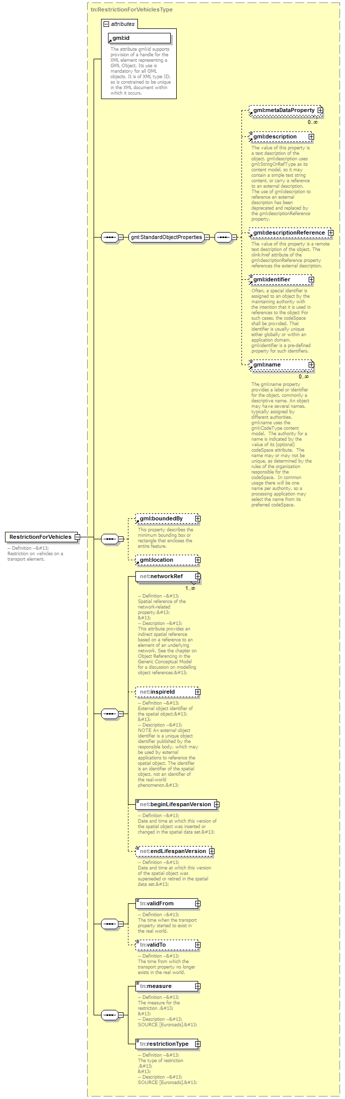
element RestrictionForVehicles
diagram AirQualityReporting_p1355.png
namespace urn:x-inspire:specification:gmlas:CommonTransportElements:3.0
type tn:RestrictionForVehiclesType
properties
content complex
substGrp tn:TransportProperty
children gml:metaDataProperty gml:description gml:descriptionReference gml:identifier gml:name gml:boundedBy gml:location net:networkRef net:inspireId net:beginLifespanVersion net:endLifespanVersion tn:validFrom tn:validTo tn:measure tn:restrictionType
attributes
Name  Type  Use  Default  Fixed  annotation
idrequired      
documentation
The attribute gml:id supports provision of a handle for the XML element representing a GML Object. Its use is mandatory for all GML objects. It is of XML type ID, so is constrained to be unique in the XML document within which it occurs.
annotation
documentation
-- Definition --
Restriction on vehicles on a transport element.


XML Schema documentation generated by XMLSpy Schema Editor http://www.altova.com/xmlspy