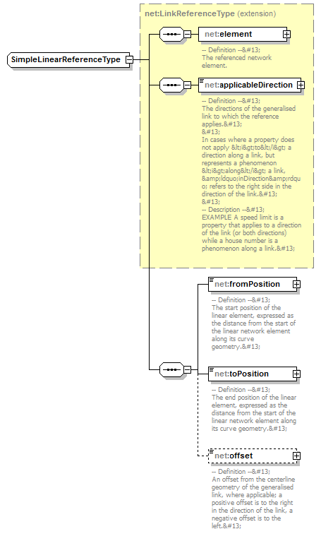
complexType SimpleLinearReferenceType
diagram AirQualityReporting_p2036.png
namespace urn:x-inspire:specification:gmlas:Network:3.2
type extension of net:LinkReferenceType
properties
base net:LinkReferenceType
children net:element net:applicableDirection net:fromPosition net:toPosition net:offset

element SimpleLinearReferenceType/fromPosition
diagram AirQualityReporting_p2037.png
namespace urn:x-inspire:specification:gmlas:Network:3.2
type gml:LengthType
properties
isRef 0
content complex
attributes
Name  Type  Use  Default  Fixed  annotation
uomgml:UomIdentifierrequired      
annotation
documentation
-- Definition --
The start position of the linear element, expressed as the distance from the start of the linear network element along its curve geometry.

element SimpleLinearReferenceType/toPosition
diagram AirQualityReporting_p2038.png
namespace urn:x-inspire:specification:gmlas:Network:3.2
type gml:LengthType
properties
isRef 0
content complex
attributes
Name  Type  Use  Default  Fixed  annotation
uomgml:UomIdentifierrequired      
annotation
documentation
-- Definition --
The end position of the linear element, expressed as the distance from the start of the linear network element along its curve geometry.

element SimpleLinearReferenceType/offset
diagram AirQualityReporting_p2039.png
namespace urn:x-inspire:specification:gmlas:Network:3.2
type extension of gml:LengthType
properties
isRef 0
minOcc 0
maxOcc 1
content complex
nillable true
attributes
Name  Type  Use  Default  Fixed  annotation
uomgml:UomIdentifierrequired      
nilReasongml:NilReasonType      
annotation
documentation
-- Definition --
An offset from the centerline geometry of the generalised link, where applicable; a positive offset is to the right in the direction of the link, a negative offset is to the left.

attribute SimpleLinearReferenceType/offset/@nilReason
type gml:NilReasonType
properties
isRef 0


XML Schema documentation generated by XMLSpy Schema Editor http://www.altova.com/xmlspy