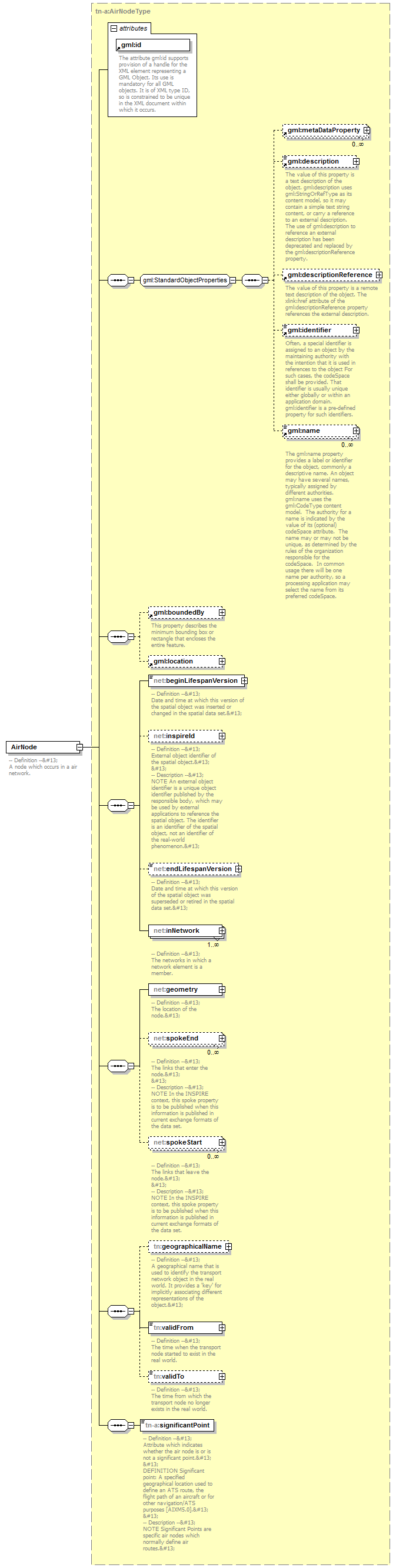
element AirNode
diagram AirQualityReporting_p1853.png
namespace urn:x-inspire:specification:gmlas:AirTransportNetwork:3.0
type tn-a:AirNodeType
properties
content complex
substGrp tn:TransportNode
abstract true
children gml:metaDataProperty gml:description gml:descriptionReference gml:identifier gml:name gml:boundedBy gml:location net:beginLifespanVersion net:inspireId net:endLifespanVersion net:inNetwork net:geometry net:spokeEnd net:spokeStart tn:geographicalName tn:validFrom tn:validTo tn-a:significantPoint
attributes
Name  Type  Use  Default  Fixed  annotation
idrequired      
documentation
The attribute gml:id supports provision of a handle for the XML element representing a GML Object. Its use is mandatory for all GML objects. It is of XML type ID, so is constrained to be unique in the XML document within which it occurs.
annotation
documentation
-- Definition --
A node which occurs in a air network.


XML Schema documentation generated by XMLSpy Schema Editor http://www.altova.com/xmlspy