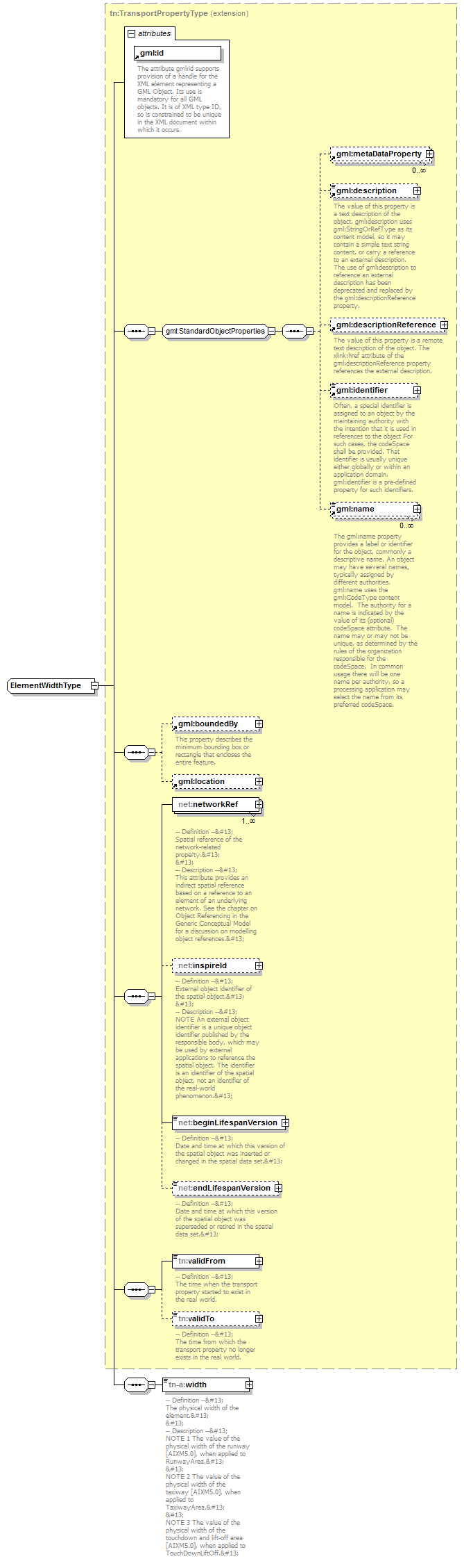
complexType ElementWidthType
diagram AirQualityReporting_p1917.png
namespace urn:x-inspire:specification:gmlas:AirTransportNetwork:3.0
type extension of tn:TransportPropertyType
properties
base tn:TransportPropertyType
children gml:metaDataProperty gml:description gml:descriptionReference gml:identifier gml:name gml:boundedBy gml:location net:networkRef net:inspireId net:beginLifespanVersion net:endLifespanVersion tn:validFrom tn:validTo tn-a:width
attributes
Name  Type  Use  Default  Fixed  annotation
idrequired      
documentation
The attribute gml:id supports provision of a handle for the XML element representing a GML Object. Its use is mandatory for all GML objects. It is of XML type ID, so is constrained to be unique in the XML document within which it occurs.

element ElementWidthType/width
diagram AirQualityReporting_p1918.png
namespace urn:x-inspire:specification:gmlas:AirTransportNetwork:3.0
type gml:MeasureType
properties
isRef 0
content complex
attributes
Name  Type  Use  Default  Fixed  annotation
uomgml:UomIdentifierrequired      
annotation
documentation
-- Definition --
The physical width of the element.

-- Description --
NOTE 1 The value of the physical width of the runway [AIXM5.0], when applied to RunwayArea.

NOTE 2 The value of the physical width of the taxiway [AIXM5.0], when applied to TaxiwayArea.

NOTE 3 The value of the physical width of the touchdown and lift-off area [AIXM5.0], when applied to TouchDownLiftOff.


XML Schema documentation generated by XMLSpy Schema Editor http://www.altova.com/xmlspy