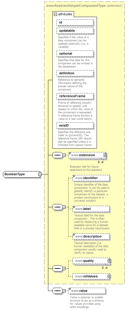
complexType BooleanType
diagram AirQualityReporting_p1756.png
namespace http://www.opengis.net/swe/2.0
type extension of swe:AbstractSimpleComponentType
properties
base swe:AbstractSimpleComponentType
children swe:extension swe:identifier swe:label swe:description swe:quality swe:nilValues swe:value
attributes
Name  Type  Use  Default  Fixed  annotation
idIDoptional      
updatablebooleanoptional      
documentation
Specifies if the value of a data component can be updated externally (i.e. is variable)
optionalbooleanoptional  false    
documentation
Specifies that data for this component can be omitted in the datastream
definitionanyURIoptional      
documentation
Reference to semantic information defining the precise nature of the component
referenceFrameanyURIoptional      
documentation
Frame of reference (usually temporal or spatial) with respect to which the value of the component is expressed. A reference frame anchors a value to a real world datum.
axisIDstringoptional      
documentation
Specifies the reference axis (refer to gml:axisID). The reference frame URI should also be specified unless it is inherited from parent Vector

element BooleanType/value
diagram AirQualityReporting_p1757.png
namespace http://www.opengis.net/swe/2.0
type boolean
properties
isRef 0
minOcc 0
maxOcc 1
content simple
annotation
documentation
Value is optional, to enable structure to act as a schema for values provided using other encodings


XML Schema documentation generated by XMLSpy Schema Editor http://www.altova.com/xmlspy